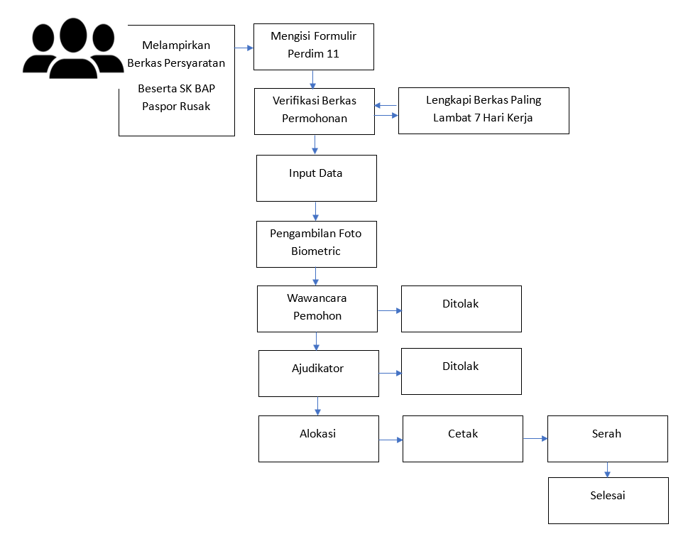
Layanan Penggantian Paspor Rusak Khusus CPMI Kantor Imigrasi Kelas I TPI Mataram
Update: 18 Sep 2025
MPP Kota Mataram
081999949000 (Text Only)
